Awasome Solarregler Schaltplan References
Awasome Solarregler Schaltplan References. Für mich ist der weg zum ebl kürzer, ich komme besser an die stelle als zu den. Daher war der fehler, dass s.

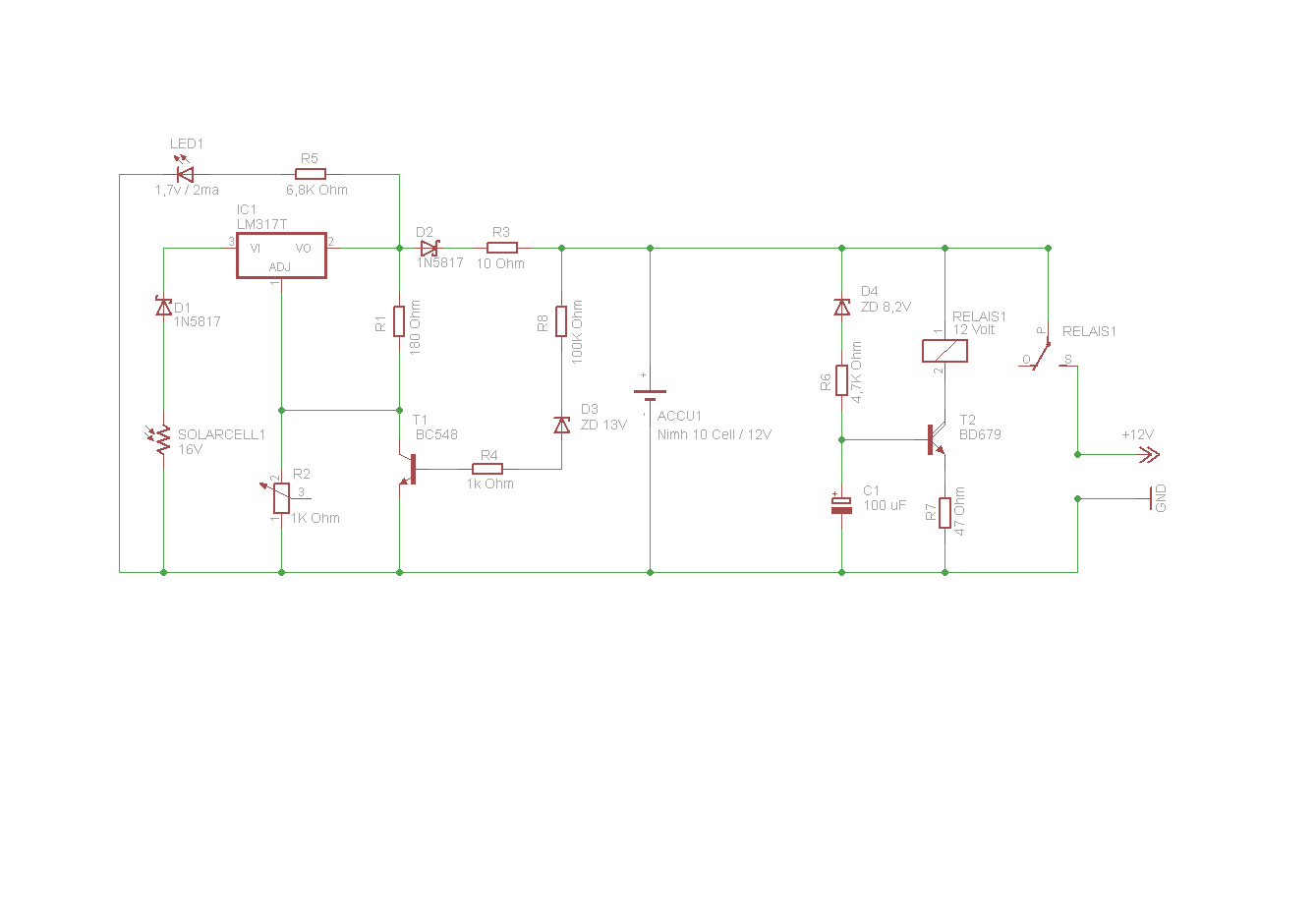
Solarregler schaltplan generatorregler regler yabyum. This is a highly efficient and affordable product perfect for any task. Ensure the minimum and maximum voltage are within the inverter range.
Ensure The Minimum And Maximum Voltage Are Within The Inverter Range.
Web basic rules for how to string solar panels. Saturn aura 2002 electrical circuit wiring diagram ». Web title anschlussplan inselanlage 12v author:
Web Schaltplan Ncm Prague 36V Controller Brushless :
Do not allow the strings you are connecting to the inverter to. In power off mode, the power. Solar panel selection schritt 4:.
Web Der Lastausgang Eines Solarladereglers Ist Immer Wieder Thema Kontroverser Debatten.
Kostenloses zeichnen starten technische diagramme:. Daher war der fehler, dass s. Web our #1 pick:
Web Im Schaltplan Unten Siehst Du, Dass Wir Drei Solarmodule Mit Einer Leistung Von Insgesamt 600 Watt Verwenden, Die Bei Maximaler Sonneneinstrahlung Rund 180 Ah.
Web solarladeregler mit schaltplan richtig an die anlage anschließen. Web parallelschaltung schaltplan solarmodule solaranlage laderegler solarladeregler inselanlage teich solarpanelen. Für mich ist der weg zum ebl kürzer, ich komme besser an die stelle als zu den.
Ein Großteil Der Verkabelung Befindet Sich Hinter Der Plastikplatte.
Solarregler schaltplan generatorregler regler yabyum. Diese tabelle soll dieser 8x8 led, 12x12pin led matrix entsprechen: Guten tag, kann man mehrere victron laderegler 75/15.