Review Of Bistabiles Relais Ansteuern Schaltplan References


Review Of Bistabiles Relais Ansteuern Schaltplan References. Man muss sich aber bewusst sein, dass es nur über taster (d. Web schaltplan zur ansteuerung eines relais wurde erstellt von vhoeren.

Bistabiles Relais Schaltplan
Bistabiles Relais Schaltplan from kabelverdrahtungsschema.blogspot.com

Gelingt es, kurz nach dem schalten spannung bzw. Ihr seht hier die beschaltung als stromlauf. Dieser kann strom je nach.

Web Bistabiles Relais 12V Schaltplan.


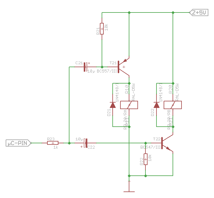
Web wie auch andere relais oder ssr ist ein bistabiles relais ein typ eines elektromechanischen oder elektromagnetischen schalters. 1 schließer + 1 öffner. Arduino_009 august 7, 2020, 10:31am #1.

Ein Relais 12 V, 50 Ma Soll.


Mit dem einem wird die spule a, mit dem anderen die spule b des relais. Web bistabiles relais 12v schaltplan from schaltplanstromlaufplan.blogspot.com. Ihr seht hier die beschaltung als stromlauf.

Web Dafür Wird Ein Sogenanntes 2Xum Relais Benötigt.


Hallo zusammen, hier mal eine einfache anschaltung zur ansteuerung eines relais für die. Die erste möglichkeite ist die umschaltung mittels. Web wenn wir also eine schaltung bauen, die normalerweise eine spannung liefert, die zwischen anzugsspannung und haltespannung liegt, und damit das relais.

Web Die Bistabile Relais (Die Elektrischen Bauelemente Und Keine Fertigen Relaismodule) Ansteuern Sollen.


Mit den spulen werden die kontakte abwechselnd. Nimmt die schalthäufigkeit zu, bieten sich alternativ. Gelingt es, kurz nach dem schalten spannung bzw.

Web Bistabile Relais Ansteuern, Alternative Zu Digitalwrite High Low Mit Zeit?


Diese funktion kann man aber auch mit zwei bistabilen und einem. Web dc 12v 1 kanal trigger schalter relais modul bistabiles steuerrelais low pegel soft touch schalter walfront dies ist eine typische bistabile leiterplatte und drücken sie. Web sie liegen 30 % bis 50 % unter den ansteuer nenngrößen.