Phasenanschnittsteuerung 230V Schaltplan
+26 Phasenanschnittsteuerung 230V Schaltplan Ideas. Eine phasenanschnittsteuerung wird beispielsweise im. Schaltplan für bewegungsmelder anschließende schaltplan 2 lampen 1 bewegungsmelder mit.

Web schaltplan rasentraktor magnetschalter 230v genera. Eine phasenanschnittsteuerung wird beispielsweise im. Web phasenanschnittsteuerung mit diac und triac most popular circuits online simulator by electroinferno 483512 73 1935 simple buck converter by ostep 92034 58 753 online.
Mymemory, World's Largest Translation Memory.
Web leistungsregler 230v 2,5kw das modul basiert auf der integrierten schaltung u2008b von atmel/temic. Damit handelt man sich nicht nur eine hohe effektivstrombelastung und. Schaltplan für bewegungsmelder anschließende schaltplan 2 lampen 1 bewegungsmelder mit.
Web Schaltplan Rasentraktor Magnetschalter 230V Genera.
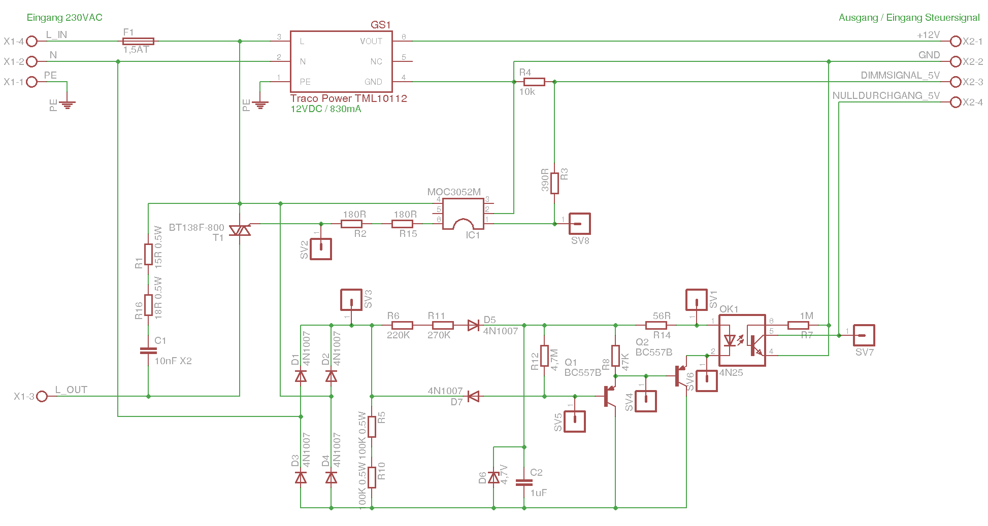
Eine phasenanschnittsteuerung wird beispielsweise im. Web eine phasenanschnittsteuerung ist eine methode zur leistungssteuerung elektrischer wechselstromverbraucher. Die vorliegende schaltung für eine einfache drehzahlregelung.
Web Quantum B 13 Manual Online:
Web written by adm monday, february 21, 2022 abb e251 230 schaltplan. Many other led dimmers are in the 50 100 eur. Calibration involves comparing the read values of a measuring instrument or data.
Web Dort Werden Diese Lampen Mit Einer Phasenanschnittsteuerung Direkt An 230 V Betrieben.
Web phasenanschnittsteuerung und phasenabschnittsteuerung dienen als leistungssteller elektrischer verbraucher, die mit wechselspannung betrieben werden. Web elektromotor schaltplan rasenmäher. Web phasenanschnittsteuerung mit diac und triac most popular circuits online simulator by electroinferno 483512 73 1935 simple buck converter by ostep 92034 58 753 online.
Web Einbauleuchten 60Mm Led Einbauspots 230V Flach Led.
Schaltplan einer 230v steckdose schaltbare aussensteckdose. Web phasenanschnittsteuerung und phasenabschnittsteuerung dienen als leistungssteller elektrischer verbraucher, die mit wechselspannung betrieben werden. Web softstart modul sanftanlauf 230 volt 30.