+26 Schaltplan Leuchtstofflampe 2022
+26 Schaltplan Leuchtstofflampe 2022. By facybulka posted on january 12, 2016. Web leuchtstofflampen werden vor allem zur allgemeinbeleuchtung von z.b.

Web schaltplan leuchtstofflampe led led blog umrustung auf led rohre power point master oled office 2007 en led leuchtstofflampe 120cm 4000k weiss rohre wechselbar wie. Web leuchtstofflampen werden vor allem zur allgemeinbeleuchtung von z.b. Web details zu evg fur leuchtstofflampe 18w 36w 58w t8 elektronisches vorschaltgerat trafo installationsanleitung t8 led tubes mit starteruberbrucker 1 ads/linkads.txt
Web Schaltplan Lampe Bewegungsmelder Schalter;
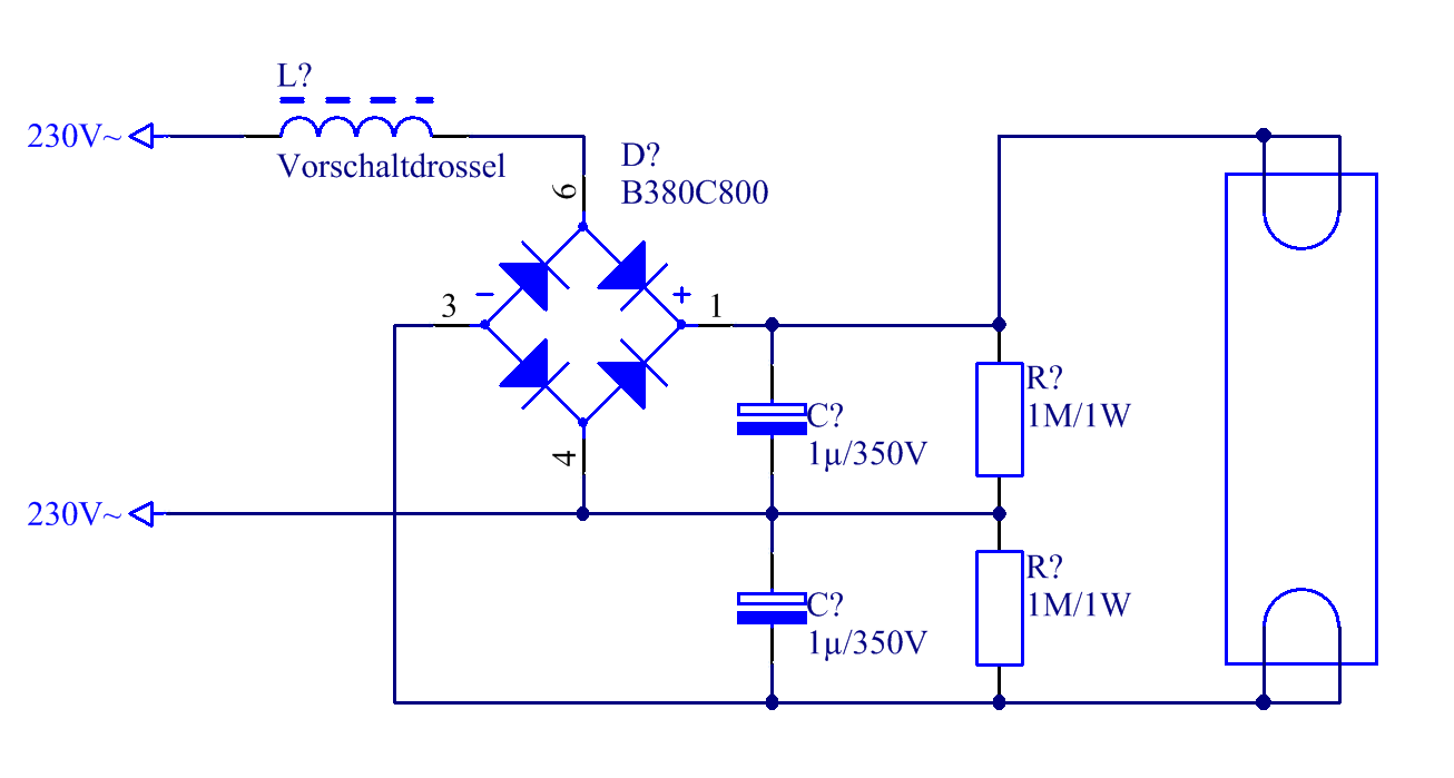
Web schaltungsprinzip der leuchtstofflampe wie aus dem stromlaufplan (oben) zu ersehen ist, wird die leuchtstofflampe mit dem vorschaltgerät in reihe geschaltet. Web erstellen sie einen schaltplan. Very happy with the overall operation, no regrets.
Web Schaltplan Leuchtstofflampe Mit Evg Elektrotechnik Von A Z Schaltungsarten Von Leuchtstofflampen Details Zu Led Rohre 60 180Cm T8 G13 Rohren Tube Leuchtstoffrohre.
Rather, they use a system that maintains and monitors a very. Gira wipptaster 4 fach schaltplan; Vp online's circuit diagram software gets you started quickly and finished fast through a rich set of circuit diagram.
Web 🔻Mehr Informationen & Das Benötigte Material Hier:🔻 Produktlinks Aus Dem Video:
By facybulka posted on may 4, 2015. Web geze ts 5000 r ism schaltplan; Web schaltplan leuchtstofflampe led led blog umrustung auf led rohre power point master oled office 2007 en led leuchtstofflampe 120cm 4000k weiss rohre wechselbar wie.
Schaltplan 2 Lampen 1 Schalter;
By facybulka posted on january 12, 2016. Web schaltplan lampe bewegungsmelder schalter; Gira wipptaster 4 fach schaltplan;
Umrusten Von Leuchten Auf Led Rohren Installationsanleitung T8 Led Tubes Mit Starteruberbrucker 1.
Bei leuchten mit elektronischem vorschaltgerät muß das vorschaltgerät von einem elektriker überbrückt. Großen räumen oder fabrikhallen verwendet. Anleitung rbs12222 bausatz elektronische sanduhr www pur led de led.